Blog | Notebooks | Sharing | Everything
Learning notes of Matplotlib by Morvan Zhou
In Windows:
python -V # Check python version (Or `python3 -V`)
python -m pip install --upgrade pip # Upgrade pip
python -m pip install numpy # Install numpy first
python -m pip install matplotlib
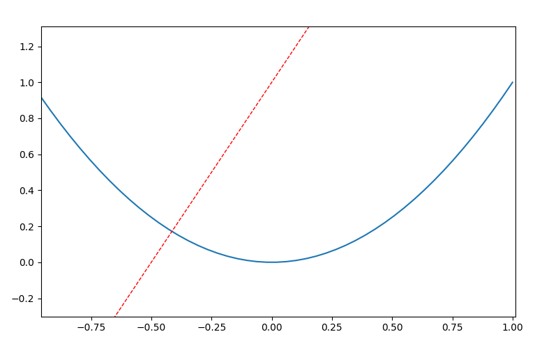
plt.plot(x, y): Plot the function y of xplt.scatter(): Plot scattered linesplt.show(): Show the figureimport matplotlib.pyplot as plt # Import matplotlib but only .pyplot part is useful
import numpy as np
x = np.linspace(-1, 1, 50) # Generate 50 points from -1 to 1
# y = 2 * x + 1
y = x ** 2 # Try another function
plt.plot(x, y) # plot
plt.show() # show figure
Result:

When we want to make y1 = 2 * x + 1 and y2 = x ** 2 in 2 figures:
plt.figure() # when making multiple figures, use this command before very `plt.plot()`
# (if not spec., number will show in order)
plt.plot(x, y1) # plot the first figure
plt.figure(num = 3, figsize = (8, 5)) # specifiy as 'figure 3' and a figure size 8x5
plt.plot(x, y2) # plot the second figure
plt.plot(x, y1, color = 'red', linewidth = 1.0, linestyle = '--') # plot another line with specific color, line width and dashed style in 'Figure 3'
plt.show()
Result: 2 windows with ‘Figure 1’ and ‘Figure 3’ (Figure 3 shown below)

Axis range: plt.xlim((x1, x2))
Axis label (title): plt.xlabel('Some title text')
Ticks step: new_ticks = np.linspace(-1, 2, 5) + plt.xticks(new_ticks) (From -1 to 2 and 5 ticks totally, which means every step is 0.75)
Tick texts: (use $$ to apply LaTeX math format ( \ to show blank space) and use r to apply raw string)
plt.yticks([-2,-1.8, -1, 1.22, 3],
[r'$really\ bad$', '$bad$', r'normal', 'good', 'very good'])
Set Frame:
#gca = 'get current axis'
ax = plt.gca()
ax.spines['right'].set_color('none')
ax.spines['top'].set_color('none') # top and right frames disappear
ax.xaxis.set_ticks_position('bottom') # set bottom frame as x-axis
ax.yaxis.set_ticks_position("left")
ax.spines['bottom'].set_position(('data', -1)) # set x-axis at y = -1
ax.spines['left'].set_position(('data', 0)) # if x and y axes are all set to 0, so that get original pt
also axes can be used to represent the percentage of axis.

label = 'Name of the line'plt.legend()
l1, = /… ), end with , and reference in handles=[l1, ...]
labels=['xxx', ...] Prior than the label at plt.plot(..., label = '')loc='upper right'/'lower left'/..., usually use loc=bestl1, = plt.plot(x, y2, label = 'up')
l2, = plt.plot(x, y1, color = 'red', linewidth = 1.0, linestyle = '--')
plt.legend(handles=[l1, l2,], labels=['aaa', 'bbb'], loc='best')

Method 1:
plt.annotate(r'$2x+1=%s$' % y0, xy = (x0, y0), xycoords = 'data', xytext=(+30, -30), textcoords = 'offset points', fontsize = 15, arrowprops = dict(arrowstyle='->', connectionstyle = 'arc3, rad=.2'))
Main text to show: r '$2x+1= %s$' % y0, y0’s value will substitute into the %s part
Main point: xy = (x0, y0)
Text offset to the point: xytext = (a, b), a and b here means the offset on the x and y axis
textcoords = 'offset points' to apply this text with the spec. offset to the point
Arrow: arrowprops = dict(arrowstyle='->', connectionstyle = 'arc3, rad=.2')
Method 2: Text
plt.text(-1, 3, r'Test math env. $\mu\ \rho_i$', fontdict={'size':16, 'color':'r'})
(-1, 3)fontdict={}: parameters: 'size': n & 'color': 'xx'
Add background color with some transparency for ticks on the axis
# In windows zorder should be added
plt.plot(x, y, ..., zorder = 1)
for label in ax.get_xticklabels() + ax.get_yticklables():
label.set_fontsize(12)
label.set_bbox(dict(facecolor='white', edgecolor='None', alpha=0.7)) # alpha can also be used in plot (70% transparency)

Main Command: plt.scatter(x, y, ...)
s = xx (size); c = T (color -> cmap color map using our generated T); alpha = 0.x (transparency)Scatter line: plt.scatter(np.arange(5), np.arange(5))

import matplotlib.pyplot as plt
import numpy as np
n = 1024
X = np.random.normal(0, 1, n)
Y = np.random.normal(0, 1, n)
T = np.artan2(Y, X) # for color value
plt.scatter(X, Y, s = 75, c = T, alpha = 0.5)
# plt.scatter(np.arange(5), np.arange(5))
plt.xlim = ((-1.5,1.5))
plt.ylim = ((-1.5,1.5))
plt.xticks(()) # hide all ticks
plt.yticks(())
plt.show()

plt.bar(x, y, ...)
facecolor = '#9999ff' (Main color); edgecolor = 'white'n = 12 # 12 bars (actually 12 up and 12 down for demo)
X = np.arange(n)
Y1 = (1-X/float(n)) * np.random.uniform(0.5, 1.0, n) # Generate values from 0.5-1 for every n (12)
Y2 = (1-X/float(n)) * np.random.uniform(0.5, 1.0, n)
plt.bar(X, +Y1, facecolor = '#9999ff', edgecolor = 'white')
plt.bar(X, -Y2, facecolor = '#ff9999', edgecolor = 'white')
# Add texts
for x, y in zip(X, Y1): # zip for looping x->X, y->Y1 dividedly in every step
plt.text(x, y+0.05, '%.2f' % y, ha = 'center', va = 'bottom')
## %.2f means 2 significant digits; ha = horizontal alignment
for x, y in zip(X, Y2):
plt.text(x, -y-0.05, '- %.2f' % y, ha = 'center', va = 'top')

Fill color: plt.contourf(x, y, ...)
f(x,y) (a def. func. for the level); n (how many colors (0 for 2 colors, 8 for 10 colors)); alpha = (transparency); cmap=plt.cm.hot (color map, can also choose other cmaps)Main command: C = plt.contour(x, y, ...)
f(x, y); m (how many lines); colors = xxx; linewidth = .5Label: plt.clabel(C, inline=True, fontsize=10)
If inline = False: The numbers will overlap on the lines
def f(x, y):
# define the height function
return (1 - x/2 + x**5 + y**3) * np.exp(-x**2 - y**2)
n = 256 # (res.)
x = np.linspace(-3, 3, n) # from -3 to 3 with 256 pt.s
y = np.linspace(-3, 3, n) # x-y is a square
X, Y = np.meshgrid(x, y) # Create mesh (binding with x and y)
# Fill: Use plt.contourf to filling contours
# X, Y and value for (X, Y) point (Use cmap which is hot color)
plt.contourf(X, Y, f(X, Y), 8, alpha=0.75, cmap=plt.cm.hot) # The def. f(x,y) with meshed X and Y
# LINES: Use plt.contour to add contour lines
C = plt.contour(X, Y, f(X, Y), 8, colors = 'black', linewidth = 0.3)
# LABELS
plt.clabel(C, inline=True, fontsize=10)

Main command: plt.imshow(a, interpolation='nearest', cmap='bone', origin='lower')
(a: data set (color pixels); origin= decides the original point of the array)
Interpolation: Webpage
Colorbar: plt.colorbar(shrink=0.9) (Size of the colorbar is 90% of the image)
# img data (generate a fake img)
a = np.array([0.313660827978, 0.365348418405, 0.423733120134,
0.365348418405, 0.439599930621, 0.525083754405,
0.423733120134, 0.525083754405, 0.651536351379]).reshape(3,3) # 3x3 colors
plt.imshow(a, interpolation='nearest', cmap='bone', origin='lower')
plt.colorbar(shrink=0.9)

from mpl_toolkits.mplot3d import Axes3Dax = Axes3D(fig) (fig = plt.figure())ax.plot_surface(X, Y, Z, rstride = 1, cstride = 1, cmap =plt.get_cmap('rainbow'))
rstride & cstride: row and column step size (sparse when higher values)ax.contourf(X, Y, Z, zdir = 'z', offset = -2, cmap = 'rainbow') (projection on zdir)ax.set_zlim(a, b)import matplotlib.pyplot as plt
import numpy as np
from mpl_toolkits.mplot3d import Axes3D
fig = plt.figure()
ax = Axes3D(fig)
# X, Y value
X = np.arange(-4, 4, 0.25)
Y = np.arange(-4, 4, 0.25)
X, Y = np.meshgrid(X, Y)
R = np.sqrt(X ** 2 + Y ** 2)
# height value
Z = np.sin(R)
ax.plot_surface(X, Y, Z, rstride = 1, cstride = 1, cmap =plt.get_cmap('rainbow'), edgecolor = 'black', linewidth = .5)
ax.set_zlim(-2, 2)
ax.contourf(X, Y, Z, zdir = 'z', offset = -2, cmap = 'rainbow')
plt.show()

plt.subplot(a, b, n) (a rows, b col., nth position) (then plt.plot(...))plt.figure()
plt.subplot(2, 2, 1) # 2 rows, 2 col. This is the 1st plot
plt.plot([0,1], [0,1])
plt.subplot(2, 2, 2) # 2 rows, 2 col. This is the 2nd plot
plt.plot([0,1], [0,2])
plt.subplot(2, 2, 3) # 2 rows, 2 col. This is the 3rd plot
plt.plot([2,1], [0,0.5]) # (2,0) - (1,0.05)
plt.subplot(224) # 2 rows, 2 col. This is the 4th plot
plt.plot([0,1], [0,4])

plt.subplot(2, 1, 1) # 2nd method
plt.plot([0,1], [0,1])
plt.subplot(2, 3, 4) # 2nd row, but with 3 columns (actually at 4th position)
plt.plot([0,1], [0,2])
plt.subplot(2, 3, 5)
plt.plot([2,1], [0,0.5]) # (2,0) - (1,0.05)
plt.subplot(2, 3, 6)
plt.plot([0,1], [0,4])

plt.tight_layout() should be added before plt.show()ax1 = plt.subplot2grid((a, b), (o1, o2), colspan = 3, rowspan = 1) for the first plot
(a rows b columns; the first figure originated at (o1, o2), colspan: col. width)
import matplotlib.pyplot as plt
import matplotlib.gridspec as gridspec
# Method 1
##########
plt.figure()
# plot 1
ax1 = plt.subplot2grid((3,3), (0,0), colspan = 3, rowspan = 1) # 3 row 3 col.
ax1.plot([1,2], [1,2])
# ax1.set_xlabel = plt.xlabel; ax1.set_title = plt.title; ...
ax1.set_title('title 1')
# plot 2
ax2 = plt.subplot2grid((3,3), (1,0), colspan = 2)
ax2.plot([1,2], [1,2])
# plot others
ax3 = plt.subplot2grid((3,3), (1,2), rowspan = 2)
ax4 = plt.subplot2grid((3,3), (2,0))
ax5 = plt.subplot2grid((3,3), (2,1))
plt.tight_layout()
plt.show()

import matplotlib.gridspec as gridspecgs = gridspec.GridSpec(n, m) (n x m grid)ax1 = plt.subplot(gs[r, c]) (r - row; c - col.)# Method 2
##########
plt.figure()
gs = gridspec.GridSpec(3,3) # 3x3 grid
ax1 = plt.subplot(gs[0, :]) # 0th row and occupies all columns
ax2 = plt.subplot(gs[1, :2]) # 1st row and take place of first 2 col.
ax3 = plt.subplot(gs[1:, 2])
ax4 = plt.subplot(gs[-1, 0]) # last row and 1st col.
ax5 = plt.subplot(gs[-1, -2]) # last row and last second column

Main Commands: f, ((ax11, ax12), (ax21, ax22)) = plt.subplots(n, m)
((ax11, ax12): all axis in row 1 and (ax21, ax22): row 2)
# Method 3
##########
f, ((ax11, ax12), (ax21, ax22)) = plt.subplots(2, 2, sharey=True, sharex=True) # 2x2; share x and y axis
ax11.scatter([1,2], [2,1]) # scatter plot

Similar to the normal plot. Just specify all the location infomation.
fig = plt.figure()
x = [1, 2, 3, 4, 5, 6, 7]
y = [1, 3, 4, 2, 5, 8, 6]
left, bottom, width, height = 0.1, 0.1, 0.8, 0.8 # how big (percentage) in the canvas (figure) (start from left bottom)
ax1 = fig.add_axes([left, bottom, width, height])
ax1.plot(x, y, 'r')
ax1.set_xlabel('x')
ax1.set_ylabel('y')
ax1.set_title('title')
left, bottom, width, height = 0.2, 0.6, 0.25, 0.25
ax2 = fig.add_axes([left, bottom, width, height])
ax2.plot(x, y, 'b')
ax2.set_xlabel('x')
ax2.set_ylabel('y')
ax2.set_title('title inside 1')
plt.axes([.6, .2, .25, .25])
plt.plot(y[::-1], x, 'g')
plt.xlabel('x')
plt.ylabel('y')
plt.title('title inside 2')
plt.show()

ax2 = ax1.twinx to mirror the y axisx = np.arange(0, 10, 0.1)
y1 = 0.05 * x**2
y2 = -1 * y1
fig, ax1 = plt.subplots()
ax2 = ax1.twinx() # mirror the y-axis (share x-axis)
ax1.plot(x, y1, 'g-')
ax2.plot(x, y2, 'b--')
ax1.set_xlabel('X data')
ax1.set_ylabel('Y1', color = 'g')
ax2.set_ylabel('Y2', color = 'b')

Lib.: from matplotlib import animation
Main command: ani = animation.FuncAnimation(fig = fig, func = anime, frames = 100, init_func = init, interval = 20, blit=False)
func=anime: define the change function for every frame
def anime(i):
line.set_ydata(np.sin(x+i/10)) # update y data in the function
return line, # the first of the list (line,)
frames=100: 100 frames
init_func=init: Initial function
def init():
line.set_ydata(np.sin(x)) # set init. value
return line,
interval=20: frame playback interval = 20 ms
blit=True: Update all points in the graph (False) or not (update the points changed) (True) (Usually = False to avoid bugs)
import numpy as np
from matplotlib import pyplot as plt
from matplotlib import animation
fig, ax = plt.subplots()
x = np.arange(0, 2*np.pi, 0.01)
line, = ax.plot(x, np.sin(x)) # x, y=sin(x)
def anime(i):
line.set_ydata(np.sin(x+i/10)) # update y data in the function for every x
return line, # the first of the list (line,)
def init():
line.set_ydata(np.sin(x)) # set init. value
return line,
ani = animation.FuncAnimation(fig = fig, func = anime, frames = 100, init_func = init, interval = 20, blit=False)
plt.show()